核酸提取是分子检测的核心环节,其效率与纯度直接决定后续分析的准确性与可靠性。然而,传统提取方法普遍存在操作繁琐、选择性差、回收率低等问题。基于此,青岛科技大学生物工程学院马翠萍教授团队在前期工作中已开发出样本释放剂、核酸快提试剂及保存液等产品,并成功实现成果转化,应用于分子诊断、食品安全监测、动物疫病检测等领域,受到市场广泛认可。在此基础上,团队围绕功能化磁性纳米颗粒的分子识别与分离性能,进一步开发了短链非编码RNA与甲基化DNA提取技术,为精准医学、液体活检及早期疾病诊断提供了可靠的技术支撑。
一、基于Zr-O-P配位键的磁性纳米颗粒实现小RNA高选择性提取
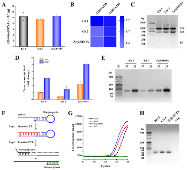
小RNA(包括microRNA与细菌sRNA)作为重要的调控分子,在疾病标志物与治疗靶点方面具有广阔前景,但其高效提取受限于传统静电吸附材料对短链RNA回收率低、盐干扰严重等问题。研究团队设计并制备了锆功能化磁性纳米颗粒(Zr@MNPs),利用Zr⁴⁺与RNA磷酸骨架之间特异性配位作用,实现对RNA的选择性捕获。结果表明,Zr@MNPs在生理条件下对RNA具有高亲和力,而对DNA几乎不吸附。经系统优化后,该方法对20 nt至63 nt短链RNA的回收率超过85%。在细菌sRNA与血浆miRNA提取中,Zr@MNPs的产量较商业试剂盒提高2–3倍,且提取过程无需有毒有机溶剂,操作快速便捷。该策略为短链RNA的高效分离提供了全新思路,在实验室研究与临床诊断中展现出良好应用潜力。

图1评估Zr@MNPs对复杂样本中RNA的提取
研究成果以“Beyond electrostatic adsorption: Zr-functionalized magnetic nanoparticles achieve selective and enhanced small RNA extraction from Bacteria and plasma”为题发表在Separation and Purification Technology(中科院一区Top,10.1016/j.seppur.2026.136945)期刊上。青岛科技大学生物工程学院马翠萍教授、李勇副教授为通讯作者,硕士研究生刘佳起为第一作者。
二、MBD蛋白功能化磁性纳米颗粒实现血浆甲基化DNA直接富集
DNA甲基化是早期癌症液体活检的重要标志物,但其在血浆中丰度低、基质干扰强,传统检测方法灵敏度受限。研究团队构建了基于甲基化结合域(MBD)蛋白功能化的磁性纳米颗粒(MBD@MNPs)富集平台,通过Ni²⁺介导高效固定MBD蛋白,建立了无需总游离DNA提取、可直接从血浆中富集甲基化DNA的新方法。研究表明,MBD@MNPs在模拟体系中对甲基化DNA的捕获效率达86.6%,洗脱效率为44.9%,同时有效规避了血浆基质干扰。该策略将甲基化特异性PCR的检测灵敏度提升了25倍,检测下限低至0.04 ng/mL。在结直肠癌、肺癌、乳腺癌、宫颈癌、肝癌和胃癌等多种肿瘤患者血浆样本中,该方法显著提高了SDC2、SHOX2、RASSF1A、ZNF671、Septin9和BMP3等肿瘤特异性甲基化标志物的检出率,最高可达100%。

图2 MBD@MNPs的制备原理图及其在mDNA提取中的应用
研究成果以“MBD-functionalizedmagneticnanoparticles fordirectenrichment ofplasmamethylated DNA inhigh-sensitivityliquidbiopsy”为题发表在Analytical Chemistry(10.1021/acs.analchem.6c00059,中科院一区Top)期刊上。青岛科技大学生物工程学院马翠萍教授为通讯作者,李勇副教授与硕士研究生陈祥雨为共同第一作者。这两项技术不仅解决了复杂样本中特定核酸种类的高效捕获难题,更从源头上保障了后续检测结果的准确性与可靠性,为液体活检全流程的优化提供了新的范例。
以上工作均依托中国-阿联酋致病微生物核酸快检国际合作联合实验室、青岛市核酸快检重点实验室和工程研究中心等科研平台,并得到国家自然科学基金、山东省自然科学基金等项目的资助。